How to Apply for an EIN Without an SSN or ITIN
When forming a Limited Liability Company (LLC), one of the most critical steps is obtaining an Employer Identification Number (EIN) from the Internal Revenue Service (IRS). Essentially, the EIN functions like a Social Security Number (SSN), but it is specifically used for business purposes. However, for foreign nationals or non-residents, applying for an EIN without a SSN or Individual Taxpayer Identification Number (ITIN) can initially seem complicated. Nevertheless, the good news is that it’s entirely possible—and, in fact, much simpler than many people believe.
In this blog post, we’ll walk through the process and address common misconceptions, to help you confidently apply for an EIN without an SSN or ITIN for your LLC.
Table of Contents
What Exactly Is An EIN and Why Is It Important?
An Employer Identification Number (EIN) is a nine-digit number assigned by the IRS to identify businesses and other entities for tax purposes. Additionally, it is often referred to as a business tax ID or federal tax identification number. In most cases, an EIN is crucial for any business that plans to engage in official activities. For instance, it is necessary for tax reporting, hiring employees, and securing funding. Therefore, to better understand its importance, here is an in-depth look at some of the key uses of an EIN:
Tax Filing
Just like individuals need a Social Security Number (SSN) to file personal taxes, businesses need an EIN to file taxes with the IRS. Regardless of whether your LLC is structured as a sole proprietorship, partnership, or corporation, the EIN is essential for filing business taxes and, in turn, fulfilling your obligations to federal, state, and local tax authorities. Without an EIN, your business may not be able to file the necessary tax returns, leading to penalties or fines.
Opening a Business Bank Account
One of the first steps in establishing your business is, importantly, separating your personal and business finances. In most cases, banks will require your LLC to have an EIN in order to open a business bank account. This, in turn, helps protect your personal assets from liabilities and also makes accounting and tax filing significantly easier. Moreover, by using a business account for all transactions, you create clear and organized financial records for your LLC, which is essential for accurate bookkeeping, auditing, and long-term financial health.
Hiring Employees

If you plan to hire employees, then you are required by law to have an EIN. Specifically, the IRS uses the EIN to track your payroll taxes, including income tax withholding, as well as Social Security and Medicare contributions. Furthermore, the EIN is also necessary when reporting employee wages, issuing W-2 forms, and complying with other federal employment regulations. Without it, having employees can lead to serious legal consequences—such as fines and penalties—that could significantly impact your business.
Applying for Business Licenses and Permits
Depending on your industry and where your LLC is located, you may need to apply for certain licenses or permits to operate legally. An EIN is often required during these applications as a means of identifying your business. Whether it’s a local operating permit, a professional license, or industry-specific certifications, your EIN plays a role in helping regulatory authorities track your business.
Establishing Business Credit
If you want to apply for business credit cards, loans, or lines of credit, then you will typically need an EIN. By using your Employer Identification Number to apply for credit, you can begin to establish and build business credit that is separate from your personal credit. This separation, in turn, is crucial, as it helps protect your personal credit score while also allowing your LLC to access financing independently. Moreover, over time, a strong business credit profile can enable your LLC to secure better loan terms, negotiate more effectively with suppliers, and even attract potential investors.
Enabling Trust and Legitimacy
An EIN also adds an extra layer of professionalism to your business. It signals to vendors, customers, banks, and other stakeholders that your LLC is a legitimate entity. In some cases, suppliers may request an EIN before extending lines of credit or allowing you to make large purchases on a business account. Similarly, having an EIN can make it easier to work with financial institutions, as it shows that your business is formally recognized by the IRS.
Facilitating International Expansion

If you’re a foreign national planning to expand your business into the U.S., an EIN is your key to entering the U.S. market. Many international entrepreneurs who do not have a Social Security Number (SSN) or Individual Taxpayer Identification Number (ITIN) can still obtain an EIN, which then allows them to conduct business activities, such as opening U.S. bank accounts, applying for licenses, and filing taxes.
Common Misconceptions about the EIN
Now that we know what an EIN is and have a multitude of potential-use scenarios, let’s explore and dispel some recurring myths about the EIN.
| Misconception #1: “You need an SSN to get an EIN.” | This is false. You only need an SSN if you want to apply for an EIN online. | Solution: You can get an EIN without an SSN by sending Form SS-4 to the IRS by mail or fax. |
| Misconception #2: “You need an ITIN to get an EIN.” | This is false. In fact, you can’t even apply for an ITIN unless you need to file a U.S. tax return. Meaning it’s impossible to get an ITIN before forming your LLC because the LLC would first need to exist and generate income for a tax year, then when April 15th of the following year comes around, you would submit your U.S. tax return along with your ITIN application. | Solution: You can get an EIN without an ITIN by sending Form SS-4 to the IRS by mail or fax. |
| Misconception #3: “An EIN costs money.” | This is false. EIN’s are completely free ($0) from the IRS. The only reason you would pay money is if you hire someone to get your EIN for you. | Solution: Apply for an EIN yourself, its not complicated and this article will guide you through the steps. |
| Misconception #4: “You need to be a US citizen or US resident to get an EIN.” | This is false. There are no citizenship or residency requirements to forming an LLC in the U.S. and there are no citizenship or residency requirements for getting an EIN for your LLC. | Solution: As long as you complete Form SS-4 properly, the IRS will give you an EIN for your LLC. |
| Misconception #5: “You need an attorney/accountant/third-party designee to get an EIN.” | This is false. While you can hire a third-party professional to assist, they are by no means necessary to acquire an EIN. | Solution: You can get an EIN without a Third Party Designee by sending Form SS-4 to the IRS by mail or fax. |
| Misconception #6: “You can get an EIN online.” | This is false. You can’t get an EIN online unless you have an SSN or ITIN. | Solution: You can get an EIN by sending Form SS-4 to the IRS by mail or fax. |
| Misconception #7: “You need to call the IRS to get an EIN.” | This false. While the IRS does have a department called the International EIN Department (267-941-1099), you can’t call this number to get your EIN. This phone number is used for companies that were formed outside of the U.S., not companies formed inside the U.S. that are owned by foreigners. | Solution: You can get an EIN by sending Form SS-4 to the IRS by mail or fax. |
What Does It All Mean?
If you’ve noticed, Form SS-4 is the simplest and most commonly used way to obtain an EIN. At FormPros, we provide you with an easy-to-fill SS-4 template that is easily downloaded afterwards. To apply for an EIN without an SSN or ITIN, follow these steps:

1. Download and Complete IRS Form SS-4
- The key form you’ll need is IRS Form SS-4, which is the “Application for Employer Identification Number.” On this form, you’ll enter your LLC’s name, address, and other business details.
- On the SS-4 form, there is a space for your SSN or ITIN. Since you don’t have either, you will leave this field blank. It’s important not to enter false or incorrect information here, as it may cause delays in processing.
- In Section 7b, you will need to clarify that you are a foreign entity applying for the EIN. This alerts the IRS that you do not have a U.S.-based tax identification number.
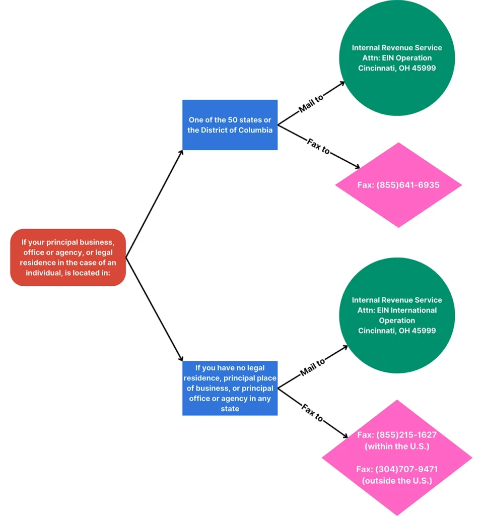
2. Submit your Application
- You can submit the SS-4 form by fax or mail. Unfortunately, international applicants cannot apply for an EIN online at this time.
3. Receive Your EIN
- Once the IRS processes your application, they will issue your EIN. This number will be sent to you by mail or fax, depending on how you submitted your application.

Take the Next Step
Now that you understand the importance of an EIN and how to apply without an SSN or ITIN, why not streamline the process with FormPros? Our user-friendly platform simplifies your EIN application, helping you fill out IRS Form SS-4 quickly and accurately. Whether you’re a U.S. resident or a foreign entrepreneur, FormPros provides the tools you need to ensure your EIN application is done right the first time.
Don’t wait—download Form SS-4 and get started with FormPros today. Let us help you take your LLC to the next level by securing your Employer Identification Number efficiently and hassle-free!
FormPros Has You Covered
Simplify your paperwork with FormPros! From creating paystubs, W-2s, and 1099-NEC forms to generating LLC Operating Agreements and even voided checks, our easy-to-use platform has you covered. Save time, reduce errors, and handle your business documents with confidence. Start now and see how FormPros makes professional form generation fast, affordable, and hassle-free!